POS end point wireless positioning solution
Taking GPRS as an example, even a mobile phone without GPS function can obtain its own location information from mobile operators or map service providers through mobile phone value-added services, such as the dynamic location query service provided by China Mobile's dynamic zone. Its implementation principle is that mobile operators have mastered the location information (latitude and longitude, etc.) of their own base stations, and mobile phones must be connected to a clear base station when working. Mobile operators can naturally roughly estimate the location information of mobile phone users through the location information of the base station, and map service providers can also obtain similar information through various means such as information collection vehicles and then convert it into location-based services.

The wireless POS end point is also active in the GSM network when it is working. Naturally, it can also locate itself by obtaining base station information. Therefore, the base station positioning technology can be said to have no blind spots for the wireless POS end point in operation. Although the corresponding GPS positioning system has a large error in base station positioning, the location management requirements of the wireless financial POS end point are much greater than the trajectory management requirements, so the base station positioning technology is more suitable for the management of wireless POS end points with its good cost performance.
At present, New World has introduced base station positioning technology on the financial POS end point that supports wireless. Through the bottom support of the end point wireless communication module (GPRS /CDMA), it has the ability to obtain the base station basic information (LAC and CI, etc.) of the current serving wireless end point from the GSM network. Through this information, it can be combined with the background location-based service to convert the end point location information of different accuracies, and then complete the supervision of the end point. At the same time, combined with the GPS module, New World wireless end point can also support outdoor GPS and indoor LBS for higher precision positioning management.
The positioning request rules that can be used are: transaction upload information, end point reporting information, etc.

Positioning accuracy design
According to the customer's business needs, the system scale can be tailored and increased based on the above figure to provide positioning services with the following accuracy levels:
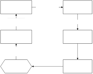
Network Topology Framework

The wireless end point in the network has the ability to obtain base station information and send it at a specified time.
When receiving the order service, add the interface of the location service.
Geographic information services are optional based on business requirements.
After adding geographic information services, the system can combine map data and search engines to intuitively establish a GIS view of end point deployment.